本站讯 2026 年开年不足一个季度,江西农商银行系统已沦为监管罚单 “重灾区”:赣昌农商银行单笔罚款 258.52 万元,创下省内纪录:安福农商银行顶风 “贷款冲时点” 被罚 180 万元;上饶农商银行一年内四次领罚、两名董事长接连终身禁业;萍乡农商行六项违规 “打包” 被罚 99.43 万元…… 刚进入4月份,石城农商银行、新干农商银行分别接到130万元、150万元高额发单。




据不完全统计,2025 年至今,江西 85家县域农商行中,超半数机构收到过监管罚单,罚款总额累计突破 3000 万元,终身禁业、取消任职资格等重罚频发。作为服务乡村振兴的 “金融主力军”,江西农商行系统 2200 多个网点遍布城乡,却深陷 “屡查屡犯、边改边犯” 的怪圈,其合规失守不仅扰乱县域金融秩序,更让公众对农村金融安全打上问号:违规顽疾为何久治不愈?监管重拳之下,谁在依然顶风作案?
三大乱象触目惊心:违规无底线,问责无震慑
1. 信贷全链条失守,造假掩盖成 “潜规则”
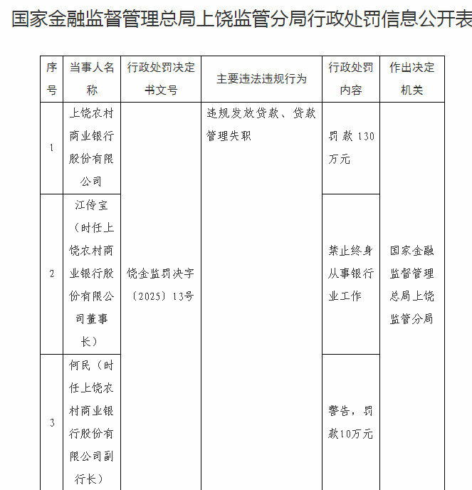
信贷业务已成江西农商行违规 “重灾区”,且呈现 “主动违规、蓄意造假” 的恶劣特征。贷前调查纯属 “走过场”,吉水农商银行贷款“三查”形同虚设,导致资金被挪用,5名责任人仅合计罚款 30 万元,问责力度与违规后果严重失衡;贷中审批沦为 “人情账”,新干农商银行明知是借名贷款仍违规审批,时任董事长、营业部总经理等高管仅受警告罚款,支行行长仅仅受到取消任职资格 2 年的处罚,难以形成有效震慑;贷后管理彻底 “缺位”,安福农商行不仅违规发放个人贷款,更通过延缓风险暴露、贷款冲时点、呆账核销 “甩锅” 等方式蓄意掩盖问题,180 万元罚单竟未换来核心责任人的实质性追责。更令人震惊的是,“以贷还贷”、“借新还旧掩盖不良” 等明令禁止的操作,在上饶农商银行、广丰农商银行等机构反复出现,甚至成为 “化解”不良的 “常规操作”,折射出部分机构对合规底线的公然漠视。

2. 跨领域违规成常态,系统性漏洞触目惊心
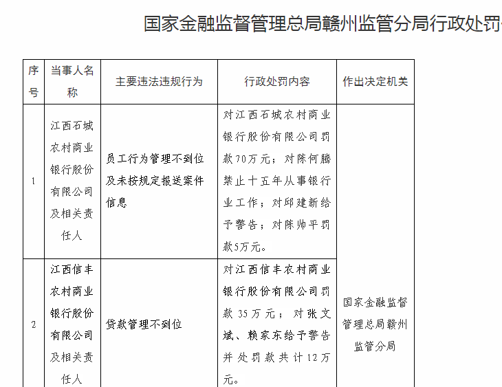
江西农商行的违规绝非 “单点失守”,而是 “全面溃败”。赣昌农商银行同时违反金融统计、支付结算、金融科技、反假货币、占压财政存款、信用信息管理 6 项规定,堪称 “违规全能王”;萍乡农商行紧随其后,同步触及六大违规类别,暴露出内部合规管理的全面失效;吉安农商银行、余干农商行等机构均存在 3 项以上违规并存的情况,从反洗钱到账户管理,从征信合规到财政存款管理,几乎没有“不踩雷”的业务领域。这种跨领域、多维度的违规乱象,充分说明部分农商行内部制度形同虚设,合规部门沦为 “摆设”,甚至存在 “集体违规” 的默许氛围 —— 当违规成为行业 “潜规则”,罚单自然难以起到惩戒作用。
3. 高管带头违规,终身禁业仍挡不住 “前腐后继”
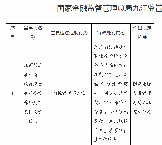
从高层管理者到基层员工,江西农商行履职失范呈现 “上下联动” 的恶劣态势。2025 年以来,上饶农商银行时任董事长廖云飞、江传宝先后因贷款管理失职被终身禁业,成为省内农商行高管 “顶风违规” 的典型案例 —— 前董事长刚被终身禁业,后任仍敢铤而走险,足见部分高管对合规敬畏心的彻底缺失;石城农商行员工陈何腾因员工行为管理不到位、瞒报案件信息被禁业 15 年,安义农商行刘小武、彭泽农商行某责任人被终身禁业,这些重罚本应成为 “活教材”,却未能遏制违规势头。基层层面,代客操作、违规代保管、参与民间借贷等问题屡禁不止,新干农商行甚至出现员工违规代客操作的 “群体性违规” 事件,暴露出员工行为管控的全面失控,也印证了 “上梁不正下梁歪” 的治理困境。





种种症结直指根源:改革流于形式,治理形同虚设
“小散弱” 格局难破,“熟人社会” 沦为违规温床
江西农商行系统 85家法人机构 “小而散”,多数县域机构股权分散、治理结构畸形,董事长、行长 “一言堂” 成为常态,内控、合规、审计部门完全丧失监督制衡能力。更具江西本土特色的是,县域 “熟人社会” 生态成为违规 “保护伞”—— 信贷审批中 “亲戚贷”、“朋友贷”、“关系贷”明目张胆,制度执行因“人情面子” 大打折扣,部分农商行甚至将 “熟人关系” 作为拓展业务的 “捷径”,完全无视合规风险。尽管江西农商联合银行已批量参股 19 家省内农商行,但 5% 的持股比例根本不足以形成有效制衡,所谓 “资本纽带强化治理” 更像一场自欺欺人的 “改革秀”,股权整合的 “化学反应” 未显,“各自为政、违规照旧” 的现状未改。
考核机制扭曲,“唯业绩论” 倒逼全员违规
“存款冲时点、贷款放规模、不良压指标” 的畸形考核导向,是江西农商行违规的 “罪魁祸首”。部分机构公然违反监管规定,将存款、贷款任务层层分解至柜员、风控甚至后勤岗位,薪酬与业绩直接挂钩,形成 “违规有奖、合规受罚” 的恶劣导向。安福农商行因 “存贷款冲时点” 被罚,本质上是考核机制逼出来的违规;上饶农商行、宜黄农商行通过虚增存贷款、以贷还贷等方式冲刺业绩,背后是 “完不成任务就下岗” 的高压胁迫。在这种扭曲的考核体系下,“先完成任务再谈合规” 成为员工共识,简化流程、放松风控、蓄意造假成为“生存之道”,罚单再多也难以撼动“唯业绩论”的根基,自然形成“违规 - 处罚 - 再违规” 的恶性循环。
数字化转型滞后,风控能力停留在 “石器时代”
江西农商行长期依赖 “人海战术”,业务模式固化、数字化转型严重滞后,风控能力与监管要求严重脱节。县域客户分散、风险识别难度大,但多数机构仍依赖传统人工审核模式,缺乏基本的数字化风控工具,反洗钱监测靠 “肉眼识别”,信贷风险评估靠 “经验判断”,金融统计报送靠 “手工填报”,出错率高、风险点多。赣昌农商行违反金融科技管理规定,萍乡农商行未能有效开展客户尽职调查,看似是单个业务违规,实则暴露了全行业数字化转型的严重不足。对于单个县域农商行而言,独立投入金融科技的成本高、回报低,但江西农商联合银行作为省级平台,未能有效整合科技资源、搭建统一风控系统,任由县域机构 “各自为战”,风控能力停滞不前,违规风险自然居高不下。
江西 2025 年 4 月完成省联社改革,组建江西农商联合银行,本应成为破解违规乱象的 “转折点”,却未能达到预期效果。改革仅停留在股权整合的表面,未能触及法人治理、考核机制、风控体系等核心症结,未能转化为治理效能。长期粗放经营留下的借名贷款、冒名贷款、关系人贷款等历史包袱,在监管趋严背景下集中暴露;而部分机构为掩盖不良资产,又采取违规处置、延缓风险暴露等方式新增违规,形成 “旧债未清、新债又添” 的恶性循环。改革过渡期成为部分机构 “浑水摸鱼” 的窗口期,治理机制不完善、风险处置能力不足的问题持续发酵,违规乱象自然难以根治。监督追问:罚单之下,谁来守护农村金融安全?
面对江西农商行愈演愈烈的违规乱象,监管部门的罚单从未停止,但为何 “屡罚屡犯”?关键在于 “处罚不痛不痒”、“问责避重就轻”—— 多数罚单仅针对机构罚款,对核心责任人的追责力度不足,终身禁业、取消任职资格的重罚虽有,但未能形成常态化震慑;部分机构将罚款计入 “经营成本”,对违规行为 “睁一只眼闭一只眼”;江西农商联合银行作为省级平台,未能履行统筹管理、风险管控的核心职责,任由县域机构 “各自为战、违规照旧”。
农村金融安全事关乡村振兴大局,江西农商行作为县域金融的“主力军”,绝不能成为违规乱象的“重灾区”。要根治违规顽疾,必须打破 “改革流于形式、考核扭曲导向、问责避重就轻”的怪圈:既要强化江西农商联合银行的统筹管控能力,推动法人治理、风控系统、考核体系的实质性改革;也要加大监管问责力度,实现 “机构罚款 + 责任人重罚 + 行业禁入” 的三重震慑;更要破除 “熟人社会” 的违规温床,让制度真正成为不可触碰的 “高压线”。
“如果不能彻底扭转‘重业务轻合规’的导向,不能让违规者付出惨痛代价,再多的罚单也只能是‘纸上谈兵’。” 业内专家直言,江西农商行的违规乱象已到非治不可的地步,若任由其发展,不仅会损害公众利益,更会动摇农村金融的根基。这场关乎农村金融安全的 “攻坚战”,何时才能真正取得胜利?公众拭目以待。(本网调查记者)
编辑:李辉
凡本网注明“XXX(非焦点日报)提供”的作品,均转载自其它媒体,转载目的在于传递更多信息,并不代表本网赞同其观点和其真实性负责。
本站讯 2025年9月,72岁的浙江宁波市民王吉义再次向中央巡视组递交了一份沉甸甸的投诉材料,直指浙江省宁波市奉化...
2025-10-23 11:43
本站讯 2025年10月初,多家网络媒体以《德惠一男子实名举报榆树砂石公司长期越界盗采 恳请异地严查并追责》为题...
2025-10-14 21:27
本站讯 2025年4月15日,多家网络媒体曾经以《黑龙江桦南:荒地变沃土后开荒成果竟然遭抢夺?》为题报道了黑龙江省...
2025-05-25 15:06
本站讯 2025年的东北,春天来的似乎有些犹豫。在黑龙江哈尔滨市,虽然已经进入4月末,可老天总是时冷时热、反复无...
2025-04-28 15:24
本站讯 公开资料显示,江苏东锐幕墙有限公司(简称东锐公司)曾经是一个很有发展潜力的民营企业,2014年以来,其年...
2024-08-11 17:41
本站讯 2024年5月,中央第二生态环境保护督察组督察浙江省发现,杭州市建筑垃圾处置能力建设滞后,监管不力,违法...
2024-08-10 13:53
本站讯 日前,曾经在吉林省白山市呼风唤雨、有地下组织部长之称的袁凤友最终被辽源市中级法院判刑11年。这位白山...
2024-05-20 10:35
本站讯 自古以来,就有官凭文书私凭印的说法,这既是一句俗语,也是一个最基本的常识。其意思是在公家事务中,以...
2024-04-14 21:10
本站讯 多人先后向同一煤矿上投资入股,但当这煤矿开始挣大钱之时,有一股东却被矿上其他股东合伙排挤在外。他在...
2024-03-21 17:50
大连市农业农村局邢芳局长,看了你们的官方回应以后,我对你们使用谎话、瞎话、空话的能力有了新的认识。以下逐条...
2023-12-17 21:29
黑龙江省集贤县水库、干渠及河流水生态治理项目的招投标风波,并未因一次流标而平息。2026年4月27日,该项目第二次...
2026-04-29 17:32
本站讯 在商业社会的舞台上,公司本应是有序运转、追求发展的主体,然而海南宏翔房地产开发有限公司(以下简称宏翔...
2026-03-05 21:52
本站讯 十四五以来,内蒙古呼伦贝尔农垦大兴安岭集团(简称大农集团)锚定欠发达国有农牧场巩固提升核心目标,以机...
2026-01-08 20:25
本站讯 合同是合法有效的,法院都查清了事实,并判决合同合法有效,政府和村里也每次都说给补偿,可这578万余元的...
2026-01-08 14:31
核心提示: 国有产权交易的核心是公开、公平、公正,法律更是为善意交易相对方的合法权益筑牢屏障。然而,辽宁营...
2025-12-29 21:13
本站讯 在江苏盐城建湖县,78岁的苏守芬老人攥着丈夫遗像,目光空洞地盯着眼前泛黄的政府批文复印件——这份被她...
2025-12-20 22:33
本站讯 2006年立案的执行案件,本该6个月内办结,却被法院拖延15年?抵押资产价值足以清偿债务,最终却被拆分低价...
2025-12-15 22:24
2022年,大连发生多名种植户樱桃树大面积死亡事件。有多名种植户主张,樱桃树枯死是因使用大连殿龙农资销售有限公...
2025-11-25 15:24
本站讯 到目前为止,裴巧翠仍在耐心等待甘肃省高级法院行政庭的信息反馈。8月19日,甘肃高院曾就她的信访事项通过...
2025-10-18 22:45
吉林省司法厅副厅长林松涉嫌操纵市场监管厅法律顾问招标活动,被指充当田大原保护伞——其以考察交流之名行勾连合...
2025-10-10 15:15